
专利是知识产权的重要组成部分,是专利权的简称,它是国家授予专利申请人在一定时间内对发明创造成果所享有的独占、使用和处分的权利,它是一种财产权,是运用法律保护手段“跑马圈地”,独占现有市场,抢占潜在市场的有力武器。在我国,专利分为发明专利、实用新型专利和外观设计专利三种类型。

发明专利申请授权用时:一般是1-3年左右;
实用新型专利申请授权用时:一般是7-14个月左右;
外观设计专利申请授权用时:一般是5-8个月左右。
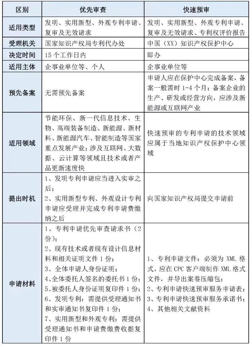
目前,为了缩短专利审查周期,国家知识产权局推出优先审查和快速预审两种方式。两者提出的时机、适用领域、适用类型和受理机关等都存在不同,需结合自身专利技术的具体情况进行利弊权衡。(优审和预审授权时间不同地市均不同)


一般,同一项发明创造只能授予一项专利权,当两个以上的申请人就同一内容的发明创造申请专利时,专利权授予第一申请人。如果在同一天提出申请,可协商解决,或是共同申请,也可以转让给其中一方。协商不成的,不予批准,只能作为技术秘密保护或者使之成为免费的公共技术。我国专利法规定,申请人自发明或者实用新型在中国第一次提出专利申请之日起二个月内,又向国务院专利行政部门就相同主题提出专利申请的,可以享有优先权。一件发明专利或实用新型专利申请应当仅限于一项发明专利或者实用新型专利。属于一个总的发明构思的两项以上的发明专利或实用新型专利,可以作为一件申请提出。一件外观设计专利申请应当限于一种产品所使用的一项外观设计。用于同一类别并且成套出售或者使用的产品的两项以上的外观设计,可以作为一件申请提出。1、增加企业的市场评估值,吸引投资人更好地了解企业初创价值
企业申请专利,可以强化企业对自身的技术和权利的掌控能力,加大自身对投资人吸引能力,尤其是初创公司,可以大幅度提高自身的曝光率,有助于增加公司的评估价值,可谓如虎添翼。
2、赋予企业在行业内的垄断地位,增强与竞争对手对抗的能力
专利本身具有独占权、排他权,一旦某项技术申请了专利,就能组织他人再申请专利;一旦申请的专利获得授权,就能更好地阻止他人占用或者使用该项技术。随着专利申请和授权,一些技术保护就会成为申请企业的核心竞争技术,也会成为企业自身垄断行业的筹码,从而增强与竞争对手的对抗的能力。
3、保护技术秘密的同时,增强技术合作过程中的影响力
专利申请,采用合适的方式,不仅仅可以进行技术秘密的保护,也可以在公开或者获得授权后,增强与技术合作方合作的影响力,如采用专利技术入股合作,方式多样,灵活多变。
4、专利质押融资贷款,获得金融支持
企业的各项业务都离不开资金的支持,在资金紧张的时候,企业可以借助知识产权来获得一定金融支持。有数据显示,2022年上半年,全国专利商标质押融资额达1626.5亿元,惠及企业9760家。
5、获得政府相关资助,税收、人才政策等方面享受更多实惠
专利是企业上市和各类资质评审的重要指标,如在国家高新技术企业认定中,总分100分,知识产权项占30分,拥有一定数量的专利或其他类型知识产权是申报高企的必备条件。除此之外,专精特新企业申报、科技项目的验收和评审等,都要求企业具备自己的知识产权成果,专利数量越多、质量越高、也就越容易通过。
1、拥有3项发明专利或实用新型专利的个人,就可以加入中国发明家协会,成为发明家。
2、拥有专利证书的员工、技术员容易被提拔重用;更容易获得高薪和晋升。
3、拥有专利证书的技术人才可以用知识产权获得股份、股权,成为企业的股东,每年都可以享受股权分红。
4、拥有专利证书的医生、技师、教师、科研人员在评职称时可以获得加分。
5、公务员、官员拥有专利证书容易被作为技术官员、专业官员、业务官员得到提拔晋升。
6、对想出国留学的人来说,有发明专利证书,就属于有创新成果,就可以申请美国、英国、德国、加拿大的名牌大学,等于是为出国留学加分。同样的英语成绩、同样的学习成绩,可以申请到更好的学校。
7、对于想出国移民的人来说,拥有发明专利证书,就可以技术移民,费用低、签证速度快、签证成功率高。
发明专利与实用新型专利、外观设计专利在申请流程上存在一定差异。


专利申请被授权后要及时缴纳年费,未及时缴纳年费专利也会失效哦!发明专利权的期限为20年,实用新型专利权的期限为10年,外观设计专利权的期限为15年,均自申请日起计算。因此专利权人需要不断改进技术并申请专利,才能延续专利保护的期限。专利权人转让或地址变更时要及时向专利局提出变更申请,专利发生质押或许可时也应及时到专利局进行许可备案。有些人认为,自己自主研发的产品和技术,不用申请专利就能获得保护,甚至认为在公开场合发表了,就表示拥有了该项知识产权的保护。其实这种想法是错误的。专利权与著作权不同,它以在先申请为原则,如果不申请专利,就无法得到法律的确认和保护。一旦出现侵权行为,该项自主研发成果是无法获得法律保护的。只要你的专利有了切实可行的想法,甚至是只有设计图纸,或者思路,符合专利授权的三要素,其实就可以着手开始撰写申请材料了,如果等到产品大规模生产后可谓是“黄花菜都凉了”!忽视后期开发工作的权利保护,会让对手在该领域捷足先登!若产品或技术有新的改进,继续申请专利十分有必要。没有一项专利可以吃老本吃满二十年,当新的替代方案出台后,原来的专利有可能变得一文不值。当前,国家知识产权局明确要打击非正常申请专利行为,像这些数量大的申请,在必要时候,就会被盯上,被视为大批量非正常申请,所以不建议企业大批量递交专利申请,可以结合实际生产情况或产品保护需要,提出切实可行的设计或者方案,从更大范围内争取到最大的保护,这也是专利创新和保护的宗旨所在。声明:部分文章及图片来源于互联网及其他公众平台,内容仅供读者参考,如有侵犯版权请告知,我们将在第一时间删除!